TPS92660PWP/NOPB 供应商
- 
									
TPS92660PWP/NOPB
品牌:TI 封装/批号:原厂原装/22+ - 
									
TPS92660PWP/NOPB
品牌:TI 封装/批号:原厂原封装/新批号 
TPS92660PWP/NOPB 属性参数
- 现有数量:0现货10,001Factory查看交期
 - 价格:219 : ¥24.19927管件
 - 系列:-
 - 包装:管件
 - 产品状态:在售
 - 类型:DC DC 控制器
 - 拓扑:降压
 - 内部开关:无
 - 输出数:2
 - 电压 - 供电(最低):8.6V
 - 电压 -?供电(最高):80V
 - 电压 - 输出:-
 - 电流 - 输出/通道:-
 - 频率:-
 - 调光:PWM
 - 应用:照明
 - 工作温度:-40°C ~ 125°C(TJ)
 - 安装类型:表面贴装型
 - 封装/外壳:20-PowerTSSOP(0.173",4.40mm 宽)
 - 供应商器件封装:20-HTSSOP
 
产品特性
- 输入电压:高达 80V
 - 两输出 LED 电流控制器
 - 通过带有 I2C 接口的一次性可编程 (OTP) ROM 来调整 LED 电流
 - 针对每个 LED 灯串脉宽调制 (PWM) 调光的可调 SADJ 和 LADJ 引脚
 - 输入欠压闭锁和输出过压保护
 - 使能接通/关闭
 - 精确的 3.0V 基准电压
 - 效率大于 95%
 - 热关断保护
 - 20 引脚薄型小尺寸 (TSSOP) 外露垫封装
 
产品概述
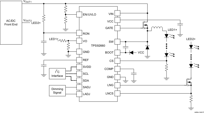
												TPS92660 是一款双输出 LED 驱动器,此驱动器具有用于 LED 电流调整的一次性可编程 (OTP) ROM 和 I2C 接口。 此电流调整为 LED 灯具制造商提供了一个生产 LED 照明灯具的方法,这个方法可在不对 LED 灯进行颜色分级的情况下保持恒定的流明输出。 此器件的一个输出是非同步降压控制器,此控制器被用来调节较高功率白光 LED 的电流。 此器件的另外一个输出是线性稳压器控制器,此控制器被用来调节较低功率红光 LED 的电流。 通过将白光 LED 与红光 LED 混用,TPS92660 被用于受控 CCT(相关色温)LED 灯应用。 此器件采用 20 引脚,TSSOP 外露垫封装。 
											
											
										TPS92660PWP/NOPB 电路图