TPS92023DR 供应商
- 
									
TPS92023DR
品牌:TI 封装/批号:原厂原装/22+ - 
									
TPS92023DR
品牌:TI/德州仪器 封装/批号:SOP8/21+ - 
									
TPS92023DR
品牌:TI/德州仪器 封装/批号:SOIC8/2022+ 
TPS92023DR 属性参数
- 现有数量:0现货查看交期
 - 价格:2,500 : ¥8.14468卷带(TR)
 - 系列:-
 - 包装:卷带(TR)剪切带(CT)? 得捷定制卷带
 - 产品状态:在售
 - 类型:DC DC 控制器
 - 拓扑:半桥
 - 内部开关:无
 - 输出数:1
 - 电压 - 供电(最低):11.5V
 - 电压 -?供电(最高):18V
 - 电压 - 输出:-
 - 电流 - 输出/通道:-
 - 频率:-
 - 调光:-
 - 应用:背光,照明
 - 工作温度:-40°C ~ 125°C(TJ)
 - 安装类型:表面贴装型
 - 封装/外壳:8-SOIC(0.154",3.90mm 宽)
 - 供应商器件封装:8-SOIC
 
产品特性
- 用于多灯串 LED 照明应用的线路电平控制 (LLC) 谐振开关驱动器控制器
 - 半桥拓扑结构
 - 固定或变化的开关频率控制
 - 可编程软启动时间
 - 可编程死区时间以实现最佳效率
 - 简便的开/关控制
 - 过流保护
 - 过温保护
 - 偏置电压欠压闭锁 (UVLO) 和过压保护 (OVP)
 - 具有 0.4A 拉电流和 0.8A 灌电流能力的集成栅级驱动器
 - 运行温度范围:-40°C 至 125°C
 - 小外形尺寸集成电路 (SOIC) 8 引脚封装
 
产品概述
												TPS92023 是一款高性能谐振-开关 LED 驱动器控制器。 它设计用于较高功率 LED 照明系统。 相对于传统的半桥转换器,TPS92023 使用拓扑结构为 LLC 的谐振开关,来实现极高的效率。 可编程死区时间用最少的磁化电流来实现零电压开关,从而在多种应用中大大提高了系统效率。 TPS92023 能够以两个开关频率模式运行。 当负载电流为恒定时,固定频率可实现简单设计,而可变开关可针对电流不断变化的负载实现最佳的闭环控制。 内部振荡器支持 30kHz 至 380kHz 范围内的开关频率。 这个高精度振荡器实现了限制在 4% 耐受以内的最小开关频率,从而使得设计人员能够避免功率级的,并因此减少了总体系统成本。 
											
											
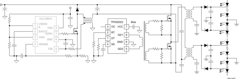
										TPS92023DR 电路图