IC元器件

TPS2HB50AQPWPRQ1 供应商

TPS2HB50AQPWPRQ1 属性参数

  • 现有数量:2,475现货
  • 价格:1 : ¥19.32000剪切带(CT)3,000 : ¥9.82608卷带(TR)
  • 系列:Automotive, AEC-Q100
  • 包装:卷带(TR)剪切带(CT)? 得捷定制卷带
  • 产品状态:在售
  • 开关类型:通用
  • 输出数:2
  • 比率 - 输入:输出:2:1
  • 输出配置:高端
  • 输出类型:N 通道
  • 接口:-
  • 电压 - 负载:-
  • 电压 - 供电 (Vcc/Vdd):3V ~ 28V
  • 电流 - 输出(最大值):18A
  • 导通电阻(典型值):50 毫欧
  • 输入类型:-
  • 特性:-
  • 故障保护:限流(可调),超温
  • 工作温度:-40°C ~ 125°C(TA)
  • 安装类型:表面贴装型
  • 供应商器件封装:16-HTSSOP
  • 封装/外壳:16-PowerTSSOP(0.173",4.40mm 宽)

产品特性

  • 符合汽车类 应用要求
  • 具有符合 AEC-Q100 标准的下列特性: 器件温度等级 1:环境工作温度范围 TA = –40°C 至 125°C器件 HBM ESD 分类等级 2器件 CDM ESD 分类等级 C4B 可承受 40V 负载突降
  • 器件温度等级 1:环境工作温度范围 TA = –40°C 至 125°C
  • 器件 HBM ESD 分类等级 2
  • 器件 CDM ESD 分类等级 C4B
  • 可承受 40V 负载突降
  • 具有 50mΩ RON (TJ = 25°C) 的双通道智能高侧开关
  • 通过可调电流限制提高系统级可靠性 电流限制可调范围为 1.6A 至 18A
  • 电流限制可调范围为 1.6A 至 18A
  • 强大的集成输出保护: 集成热保护接地短路或电池短路保护 反向电池事件保护包括电压反向时自动启动发生失电或接地失效时自动关闭集成输出钳位对电感负载进行消磁 可配置故障处理
  • 集成热保护
  • 接地短路或电池短路保护
  • 反向电池事件保护包括电压反向时自动启动
  • 发生失电或接地失效时自动关闭
  • 集成输出钳位对电感负载进行消磁
  • 可配置故障处理
  • 可对模拟检测输出进行配置,以精确测量: 负载电流器件温度
  • 负载电流
  • 器件温度
  • 通过 SNS 引脚提供故障指示 开路负载和电池短路检测
  • 开路负载和电池短路检测

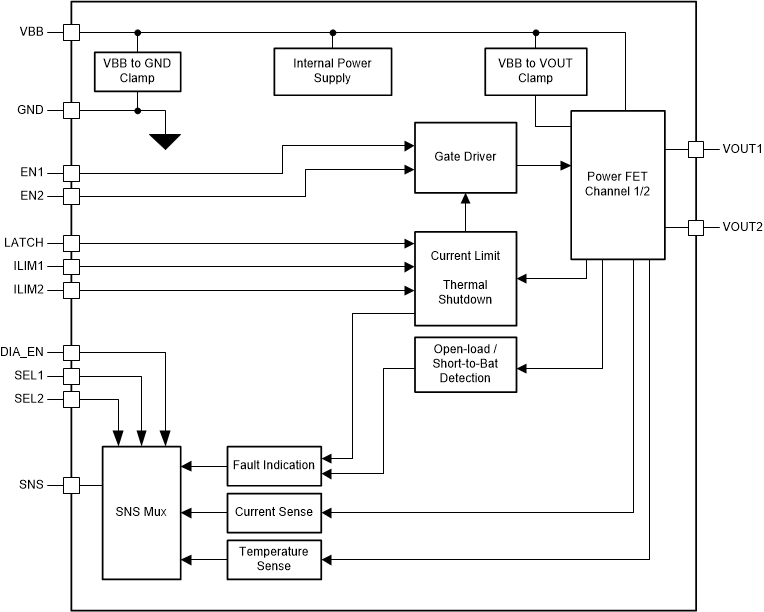
产品概述

TPS2HB50-Q1 器件是一款适用于 12V 汽车系统的双通道智能高侧开关。该器件集成了强大的保护和诊断 功能 ,以确保即使在汽车系统中发生短路等有害事件时也能提供输出端口保护。该器件通过可靠的电流限制来防止故障,根据器件型号不同,电流限制可调范围为 1.6A 至 18A。凭借较高的电流限制范围,该器件可用于需要大瞬态电流的负载,而低电流限制范围可为不需要高峰值电流的负载提供更好的保护。该器件能够可靠地驱动各种负载分布。TPS2HB50-Q1 还能够提供可改进负载诊断的高精度模拟电流检测。通过向系统 MCU 报告负载电流和器件温度,该器件可实现预测性维护和负载诊断,从而延长系统寿命。TPS2HB50-Q1 采用 HTSSOP 封装,可减小 PCB 尺寸。

TPS2HB50AQPWPRQ1 电路图