BQ24314CDSGR 供应商
-
BQ24314CDSGR
品牌:TI 封装/批号:原厂原装/22+ -
BQ24314CDSGR
品牌:TI/德州仪器 封装/批号:WSON8/21+ -
BQ24314CDSGR
品牌:TI 封装/批号:原厂原装/2318+
BQ24314CDSGR 属性参数
- 现有数量:3,000现货
- 价格:1 : ¥7.87000剪切带(CT)3,000 : ¥3.57746卷带(TR)
- 系列:-
- 包装:卷带(TR)剪切带(CT)? 得捷定制卷带
- 产品状态:在售
- 功能:电池保护
- 电池化学成份:锂离子
- 电池数:-
- 故障保护:过流,超温,过/欠压
- 接口:-
- 工作温度:-40°C ~ 125°C(TJ)
- 安装类型:表面贴装型
- 封装/外壳:8-WFDFN 裸露焊盘
- 供应商器件封装:8-WSON(2x2)
产品特性
- 针对三个变量提供保护: 输入过压,快速响应时间小于 1µs 带有电流限制的用户可编程过流电池过压
- 输入过压,快速响应时间小于 1µs
- 带有电流限制的用户可编程过流
- 电池过压
- 最大输入电压为 30V
- 支持高达 1.5A 的输入电流
- 防止由电流瞬变造成的错误触发
- 过热保护
- 使能输入
- 状态指示
- 采用节省空间的小型 8 引线 2 × 2 WSON 封装
产品概述
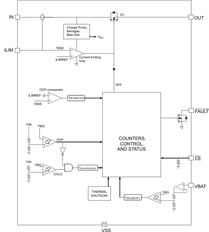
bq24314C 器件是一款高度集成电路 (IC),旨在保护锂离子电池免受充电电路故障的影响。该器件可连续监控输入电压、输入电流和电池电压。一旦发生输入过压情况,该器件会关闭内部开关,从而立即将充电电路断电。在发生过流时,它会将系统电流限制在阈值内,而如果过流持续存在,则在一个消隐期后关闭通道元件。此外,该器件还会监控自身的裸片温度,并在温度超过 140°C 时进行关闭。用户可对输入过流阈值进行编程。 该器件可由处理器进行控制,并且可向主机提供关于故障状况的状态信息。
BQ24314CDSGR 电路图