BQ24311DSGR 供应商
-
BQ24311DSGR 原装现货
品牌:德州仪器 封装/批号:SOP-8/21+ -
BQ24311DSGR
品牌:TI 封装/批号:NA/23+ -
BQ24311DSGR
品牌:TI/德州仪器 封装/批号:WSON8/21+ -
BQ24311DSGR
品牌:TI(德州仪器) 封装/批号:WSON8/2022+
BQ24311DSGR 属性参数
- 现有数量:0现货9,000Factory查看交期
- 价格:3,000 : ¥3.55361卷带(TR)
- 系列:-
- 包装:卷带(TR)剪切带(CT)? 得捷定制卷带
- 产品状态:在售
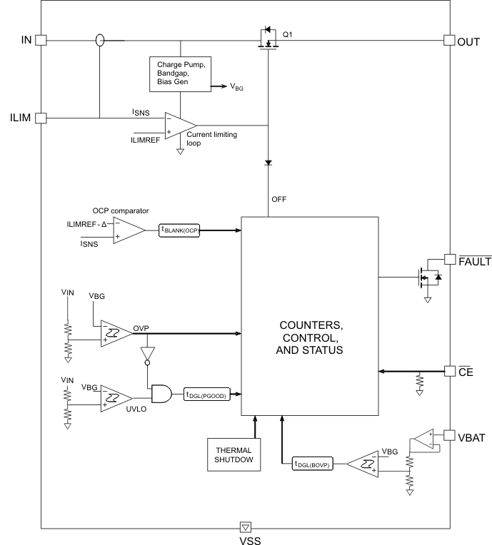
- 功能:电池保护
- 电池化学成份:锂离子
- 电池数:-
- 故障保护:过流,超温,过/欠压
- 接口:-
- 工作温度:-40°C ~ 125°C(TJ)
- 安装类型:表面贴装型
- 封装/外壳:8-WFDFN 裸露焊盘
- 供应商器件封装:8-WSON(2x2)
产品特性
- 针对三个变量提供保护: 输入过压、快速响应小于 1μs 带有电流限制的用户可编程过流 电池过压
- 输入过压、快速响应小于 1μs
- 带有电流限制的用户可编程过流
- 电池过压
- 30V 最大输入电压
- 支持高达 0.3A 的输入电流
- 防止由电流瞬变造成的错误触发
- 过热保护
- 使能输入
- 状态指示
- 手机和智能电话
- 掌上电脑 (PDA)
- MP3 播放器
- 低功耗手持器件
- Bluetooth 耳机
产品概述
bq24311 是一个高度集成的电路,旨在保护锂离子电池免受充电电路故障的影响。 该 IC 可持续监视输入电压、输入电流和电池电压。 输入过压保护通过关断内部开关立即停止为充电电路供电。 输入保护可将系统电流限制为用户可编程的值,如果过流情况仍存在,则在一个消隐周期之后关断导通元件。 此外,该 IC 还会监控自身的芯片温度,并在过热时切断电源。该 IC 可由一个处理器控制并且可为主机提供关于故障条件的状态信息。
BQ24311DSGR 电路图