TPS53014DGS 供应商
-
TPS53014DGS
品牌:TI 封装/批号:原厂原装/22+ -
TPS53014DGS
品牌: 封装/批号:TSSOP/23+ -
TPS53014DGSR
品牌:TI/德州仪器 封装/批号:VSSOP10/21+ -
TPS53014DGSR
品牌:TI/德州仪器 封装/批号:VSSOP10/2022+
TPS53014DGS 属性参数
- 制造商:Texas Instruments
- 产品种类:DC/DC 开关控制器
- 输入电压:4.5 V to 28 V
- 开关频率:500 KHz
- 输出电压:0.77 V to 7 V
- 输出电流:120 mA
- 最大工作温度:+ 85 C
- 安装风格:SMD/SMT
- 封装 / 箱体:VSSOP-10
- 封装:Tube
- 工厂包装数量:80
产品特性
- D-CAP2™模式控制 快速瞬态响应 无需外部组件即可实现环路补偿 与陶瓷输出电容器兼容
- 快速瞬态响应
- 无需外部组件即可实现环路补偿
- 与陶瓷输出电容器兼容
- 高初始基准精度 (±1%)
- 宽输入电压范围:4.5V 至 28V
- 输出电压范围:0.77V 至 7.0V
- 低侧 RDS(on) 无损耗电流感应
- 可调节软启动
- 非灌电流预偏置软启动
- 500kHz 开关频率
- 逐周期过流限制控制
- 用于在轻载时保持高效率的自动跳过 Eco-ModeTM
- 过流限制 (OCL) / 过压 (OVP) / 欠压(UVP) / 欠压闭锁 (UVLO) / 热关断 (TSD) 保护
- 自适应栅极驱动器,带集成式升压 P 通道场效应晶体管 (PMOS) 开关
- 热补偿 OCP,4000 ppm/°C
- 10 引脚超小型小外形尺寸封转 (VSSOP)
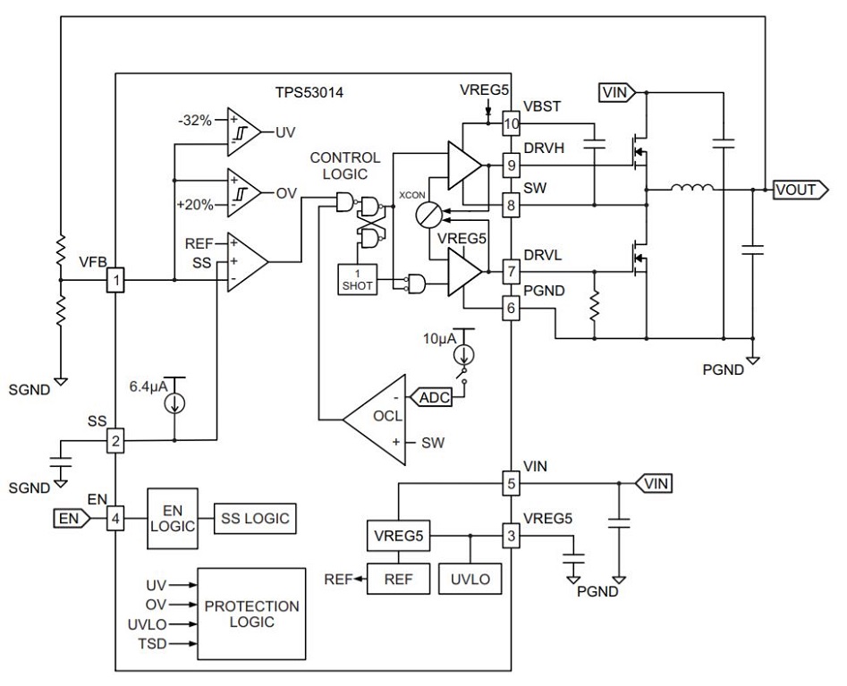
产品概述
TPS53014 是一款单一、自使用启动时间 D-CAP2™模式同步降压控制器。TPS53014 可帮助系统设计人员通过一个低成本、低组件数的低待机电流解决方案来完成各种终端设备的电源总线调节器集。TPS53014 的主控制环路使用 D-CAP2 模式控制,此控制方式无需外部补偿组件即可实现快速瞬态响应。自使用接通时间支持较高负载条件下 PWM 模式与 Eco-mode™运行间的无缝转换。Eco-mode使 TPS53014 能够在较轻负载状况下保持高效率。TPS53014 也能够适应超低 ESR 陶瓷电容器和低等效串联电阻 (ESR)输出电容器,例如 POSCAP 或 SP-CAP。此器件在4.5V 至 28V 的输入电压和 0.77V 至 7V 的输出电压下提供便捷和高效运行。TPS53014 采用 3mm × 3mm 10 引脚 VSSOP (DGS) 封装,额定环境温度范围为 –40°C 至 +85°C。