IC元器件

TPS40200GDR

参考价格:$1.2-$2.63

Texas Instruments PMIC - 稳压器 - DC DC 切换控制器

TPS40200GDR 供应商

TPS40200GDR 属性参数

  • 标准包装:1
  • 类别:集成电路 (IC)
  • 家庭:PMIC - 稳压器 - DC DC 切换控制器
  • 系列:-
  • PWM 型:电压模式
  • 输出数:1
  • 频率 - 最大:500kHz
  • 占空比:95%
  • 电源电压:4.5 V ~ 52 V
  • 降压:
  • 升压:
  • 回扫:
  • 反相:
  • 倍增器:
  • 除法器:
  • Cuk:
  • 隔离:
  • 工作温度:-40°C ~ 85°C
  • 封装/外壳:8-SOIC(0.154",3.90mm 宽)
  • 包装:®
  • 其它名称:296-30241-6

产品特性

  • Input Voltage Range 4.5 V to 52 V
  • Output Voltage (700 mV to 90% VIN)
  • 200-mA Internal P-channel FET Driver
  • Voltage Feed-Forward Compensation
  • Undervoltage Lockout
  • Programmable Fixed-Frequency (between 35 kHz and 500 kHz) Operation
  • Programmable Short-Circuit Protection
  • Hiccup Overcurrent Fault Recovery
  • Programmable Closed-Loop Soft-Start
  • 700 mV 1% Reference Voltage
  • External Synchronization
  • Small 8-Pin SOIC (D) and VSON (DRB) Packages

产品概述

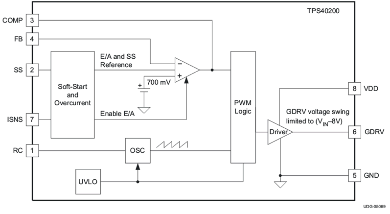
The TPS40200 is a flexible, non-synchronous controller with a built-in 200-mA driver for P-channel FETs. The circuit operates with inputs up to 52 V with a power-saving feature that turns off driver current once the external FET has been fully turned on. This feature extends the flexibility of the device, allowing it to operate with an input voltage up to 52 V without dissipating excessive power. The circuit operates with voltage-mode feedback and has feed-forward input voltage compensation that responds instantly to input voltage change. The integral 700-mV reference is trimmed to 2%, providing the means to accurately control low voltages. The TPS40200 is available in an 8-pin SOIC and an 8-pin VSON package and supports many of the features of more complex controllers. Clock frequency, soft-start, and overcurrent limits are each easily programmed by a single, external component. The part has undervoltage lockout, and can be easily synchronized to other controllers or a system clock to satisfy sequencing and/or noise-reduction requirements.

TPS40200GDR 电路图