TPS40195PWR 供应商
-
TPS40195PWR
品牌:TI 封装/批号:原厂原装/22+ -
TPS40195PWR
品牌:TI/德州仪器 封装/批号:TSSOP16/21+ -
TPS40195PWR
品牌:TI(德州仪器) 封装/批号:16-TSSOP/2022+ -
TPS40195PWR
品牌:TI 封装/批号:MSOP/21+ -
TPS40195PWR
品牌:TI 封装/批号:TSSOP/23+
TPS40195PWR 属性参数
- 标准包装:1
- 类别:集成电路 (IC)
- 家庭:PMIC - 稳压器 - DC DC 切换控制器
- 系列:-
- PWM 型:电压模式
- 输出数:1
- 频率 - 最大:580kHz
- 占空比:85%
- 电源电压:4.5 V ~ 20 V
- 降压:是
- 升压:无
- 回扫:无
- 反相:无
- 倍增器:无
- 除法器:无
- Cuk:无
- 隔离:无
- 工作温度:-40°C ~ 125°C
- 封装/外壳:16-TSSOP(0.173",4.40mm 宽)
- 包装:®
- 配用:296-31161-ND - EVAL MODULE FOR TPS40195-001
- 其它名称:296-21617-6
产品特性
- 输入工作电压范围:4.5V 至 20V
- 输出电压低至 0.591V ±0.5%
- 180° 双向异相同步功能
- 内部 5V 稳压器
- 高侧和低侧过流检测 MOSFET
- 100kHz 至 600kHz 开关频率
- 使能引脚和电源正常指示功能
- 可编程 UVLO 与迟滞功能
- 150°C 时进行热关断
- 可选软启动
- 预偏置输出安全保护
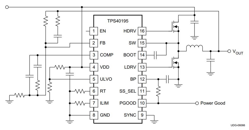
产品概述
TPS40195 是一款灵活的同步降压控制器,可在额定 4.5V 至 20V 的电源下工作。此控制器通过在 100kHz 至 600kHz 范围内可调的开关频率来实施电压模式控制。此器件的灵活 功能 包括可选软启动时间、可编程短路限制、可编程欠压锁定 (UVLO) 和同步功能。自适应反跨导方案可用于防止功率 FET 中产生击穿电流。通过检测低侧 MOSFET(打开时)上的压降并将其与用户编程的阈值进行比较,来实现过流检测。 该阈值可通过从 ILIM 连接到 GND 的单个外部电阻器进行设置。通过检测高侧 MOSFET(通电时)上的电压并在压降上升超过 550mV 固定阀值时终止周期来提供逐脉冲限流功能(以防止电流失控)。如果控制器检测到输出短路,则会关闭两个 MOSFET,并在达到超时时间后尝试重启。这能在持续故障情况下实现有限的功率耗散。此器件上的同步功能是双向的。器件可 180° 异相同步至选定主器件 TPS40195(在固定频率 250kHz 或 500kHz 上运行),也可以同步至外部时钟源(100kHz 至 600kHz 范围内的任意频率)。