IC元器件

TPS40192DRCT

参考价格:$2.6375-$3.6

Texas Instruments PMIC - 稳压器 - DC DC 切换控制器

TPS40192DRCT 供应商

TPS40192DRCT 属性参数

  • 标准包装:1
  • 类别:集成电路 (IC)
  • 家庭:PMIC - 稳压器 - DC DC 切换控制器
  • 系列:-
  • PWM 型:电压模式
  • 输出数:1
  • 频率 - 最大:700kHz
  • 占空比:85%
  • 电源电压:4.5 V ~ 18 V
  • 降压:
  • 升压:
  • 回扫:
  • 反相:
  • 倍增器:
  • 除法器:
  • Cuk:
  • 隔离:
  • 工作温度:-40°C ~ 125°C
  • 封装/外壳:10-VFDFN 裸露焊盘
  • 包装:®
  • 其它名称:296-26966-6

产品特性

  • 输入工作电压范围:4.5V 至 18V
  • 高达 20A 的输出电流
  • 支持预偏置输出
  • 0.5%,591mV 基准
  • 开关频率 TPS40192:600kHz TPS40193:300kHz
  • TPS40192:600kHz
  • TPS40193:300kHz
  • 三个可选的热补偿短路保护等级
  • 可在故障条件下进行打嗝重启
  • 内部 5V 稳压器
  • 高侧与低侧 MOSFET 导通电阻 (RDS(on)) 电流检测
  • 10 引脚 3mm × 3mm SON 封装
  • 内部 4ms 软启动时间
  • 在 145°C 时实施热关断保护

产品概述

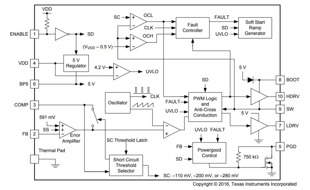
TPS40192 和 TPS40193 均为成本优化型同步降压控制器,输入工作电压范围为 4.5V 至 18V。这些控制器采用电压模式控制架构,具有 600kHz (TPS40192) 或 300kHz (TPS40193) 的固定开关频率。由于更高的开关频率有利于使用较小的电感器和输出电容器,因此可实现紧凑型电源解决方案。自适应反交叉传导方案可用于避免功率 FET 出现直通电流。 短路检测是通过检测低侧 MOSFET(通电时)上的压降并将其与用户选择的 100mV、200mV 或 280mV 阀值进行比较来实现的。此阈值可通过从 COMP 连接到 GND 的单个外部电阻器进行设置。在启动时即对该电阻器进行检测并锁存所选阈值。通过检测高侧 MOSFET(通电时)上的电压并在压降上升超过 550mV 固定阀值时终止周期来提供逐脉冲限流功能(以防止电流失控)。如果控制器检测到输出短路,则会关闭两个 MOSFET,并在达到超时时间后尝试重启。在持续故障条件下,此行为可实现有限的功率耗散。

TPS40192DRCT 电路图