TPS386596L33DGKR 供应商
-
TPS386596L33DGKR
品牌:TI 封装/批号:原厂原装/22+ -
TPS386596L33DGKR
品牌:TI/德州仪器 封装/批号:MSOP8/21+ -
TPS386596L33DGKR
品牌:TI(德州仪器) 封装/批号:8-TSSOP8-MSOP/2022+ -
TPS386596L33DGKR
品牌:TI 封装/批号:MSOP/21+ -
TPS386596L33DGKR
品牌: 封装/批号:/23+
TPS386596L33DGKR 属性参数
- 标准包装:2,500
- 类别:集成电路 (IC)
- 家庭:PMIC - 监控器
- 系列:-
- 类型:多压监控器
- 监视电压数目:4
- 输出:开路漏极或开路集电极
- 复位:低有效
- 复位超时:最小为 30 ms
- 电压 - 阀值:2.9V,可调,可调,可调
- 工作温度:-40°C ~ 125°C
- 安装类型:表面贴装
- 封装/外壳:8-TSSOP,8-MSOP(0.118",3.00mm 宽)
- 供应商设备封装:8-MSOP
- 包装:带卷 (TR)
产品特性
- Four Channel Voltage Detector
- Threshold Accuracy: 0.25% (typ)
- Fixed 50-ms RESET Delay Time
- Active-Low Manual Reset Input
- Very Low Quiescent Current: 7 µA (Typical)
- SVS-1: Fixed Threshold for Monitoring 3.3 V
- SVS-2/3/4: Adjustable Threshold Down to 0.4 V
- Open-Drain RESET Output
- Space-Saving, 8-pin MSOP Package
产品概述
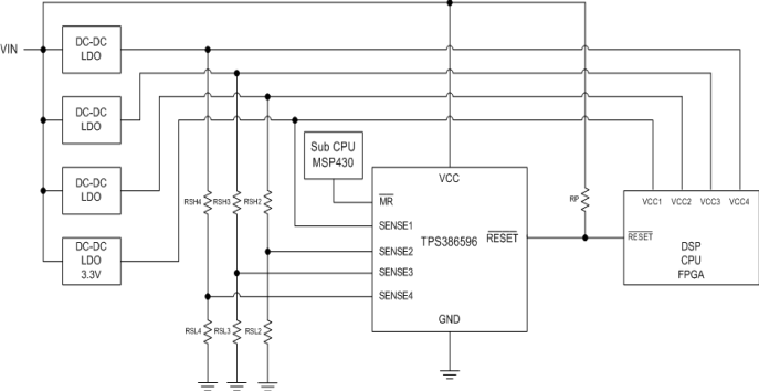
The TPS386596 device monitors four power rails and asserts the
RESET signal when any of the SENSE inputs drop below the respective
thresholds. SVS-1 can be used to monitor a 3.3-V nominal power supply with no external components
required. SVS-2, SVS-3, and SVS-4 are adjustable using external resistors and can be used to
monitor any power-supply voltage higher than 0.4 V. All SENSE inputs have a threshold accuracy of
0.25% (typical). The TPS386596L33 also has an active-low manual reset (MR)
that can assert the RESET signal as desired by the application. The
open-drain, active-low RESET output deasserts after a fixed 50-ms
delay.The TPS386596 has a low quiescent current of 7 µA (typical) and is available
in a space-saving, 8-pin MSOP package.
TPS386596L33DGKR 电路图