TLA2024IRUGT 供应商
-
TLA2024IRUGT
品牌:TI 封装/批号:原厂原装/22+ -
TLA2024IRUGT
品牌:TI(德州仪器) 封装/批号:X2QFN-10(2x1.5)/2022+
TLA2024IRUGT 属性参数
- 现有数量:0现货10,000Factory查看交期
- 价格:1 : ¥18.60000剪切带(CT)250 : ¥12.59264卷带(TR)
- 系列:-
- 包装:卷带(TR)剪切带(CT)? 得捷定制卷带
- 产品状态:在售
- 位数:12
- 采样率(每秒):3.3k
- 输入数:4
- 输入类型:差分,单端
- 数据接口:I2C
- 配置:MUX-PGA-ADC
- 比率 - S/H:ADC:0:1
- A/D 转换器数:1
- 架构:三角积分
- 参考类型:内部
- 电压 - 供电,模拟:2V ~ 5.5V
- 电压 - 供电,数字:2V ~ 5.5V
- 特性:PGA,可选地址
- 工作温度:-40°C ~ 85°C
- 封装/外壳:10-XFQFN
- 供应商器件封装:10-X2QFN(2x1.5)
- 安装类型:表面贴装型
产品特性
- 业界成本最低的 12 位 Δ-Σ ADC
- 超小型 X2QFN 封装:2mm × 1.5mm
- 高集成度: 4 个单端或 2 个差分输入成就了TLA2024业界最高通道密度 ADC(每个通道 0.75mm²)PGA(仅限 TLA2022 and TLA2024)电压基准 振荡器
- 4 个单端或 2 个差分输入成就了TLA2024业界最高通道密度 ADC(每个通道 0.75mm²)
- PGA(仅限 TLA2022 and TLA2024)
- 电压基准
- 振荡器
- 低电流消耗:150µA
- 宽电源电压范围:2V 至 5.5V
- 可编程数据速率:128SPS 至 3.3kSPS
- I2C™兼容接口: 支持标准模式和快速模式 三个引脚可选 I2C 地址
- 支持标准模式和快速模式
- 三个引脚可选 I2C 地址
- 工作温度范围:-40°C 至 +85°C
产品概述
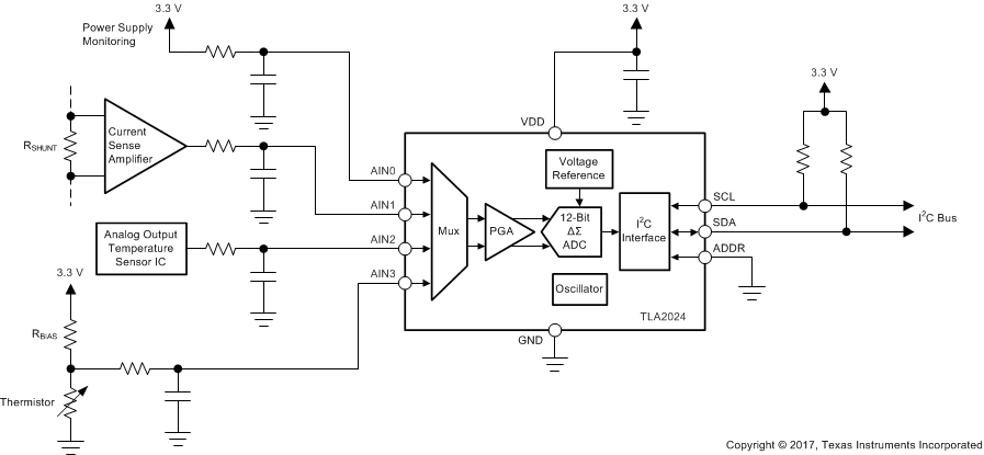
TLA2021, TLA2022, and TLA2024 器件 (TLA202x) 均为易于使用的低功耗、12 位 Δ-Σ 模数转换器 (ADC),适用于任何类型的系统监控 应用 (比如电源或电池电压监控、电流检测或温度测量)。TLA2021 和 TLA2022 采用超小型无引线 10 引脚 X2QFN 封装,为单通道 ADC,而 TLA2024 采用 灵活的输入多路复用器 (MUX),具有两个差动输入测量选项或四个单端输入测量选项。TLA202x 集成了电压基准和振荡器。此外,TLA2022 and TLA2024 包括一个可编程增益放大器 (PGA),其可选输入范围为 ±256mV 至 ±6.144V,可同时支持大小信号测量。TLA202x 通过兼容 I2C 的接口进行通信,且既可在连续转换模式下工作,也可在单冲转换模式下工作。在单冲转换模式下,这些器件会在一次转换后自动断电,从而显著降低空闲期间的功耗。所有这些 特性,加上较宽的工作电源电压范围,使得 TLA202x 十分适合功率受限和空间受限的系统监控 应用中,中对于高效率、高电源密度和稳健性的需求。
TLA2024IRUGT 电路图