IC元器件

LM5025ASD/NOPB

参考价格:¥13.04-¥8.76

电源管理 IC

LM5025ASD/NOPB 供应商

LM5025ASD/NOPB 属性参数

  • 制造商:National Semiconductor (TI)
  • 输出端数量:2
  • 拓扑结构:Forward
  • 输出电流:3000 mA, 1000 mA
  • 开关频率:220 KHz
  • 占空因数(最大值):80 %
  • 最大工作温度:+ 125 C
  • 最小工作温度:- 40 C
  • 封装 / 箱体:LLP EP
  • 封装:Reel
  • 下降时间:15 ns
  • 上升时间:20 ns
  • 工厂包装数量:1000
  • 同步管脚:Yes

产品特性

  • Internal Start-Up Bias Regulator
  • 3-A Compound Main Gate Driver
  • Programmable Line Undervoltage Lockout (UVLO) With Adjustable Hysteresis
  • Voltage Mode Control With Feedforward
  • Adjustable Dual Mode Overcurrent Protection
  • Programmable Overlap or Dead Time Between the Main and Active Clamp Outputs
  • Volt × Second Clamp
  • Programmable Soft Start
  • Leading Edge Blanking
  • Single Resistor Programmable Oscillator
  • Oscillator UP and DOWN Sync Capability
  • Precision 5-V Reference
  • Thermal Shutdown
  • Packages: 16-Pin TSSOP Thermally Enhanced 16-Pin WSON (5 mm × 5 mm)
  • 16-Pin TSSOP
  • Thermally Enhanced 16-Pin WSON (5 mm × 5 mm)

产品概述

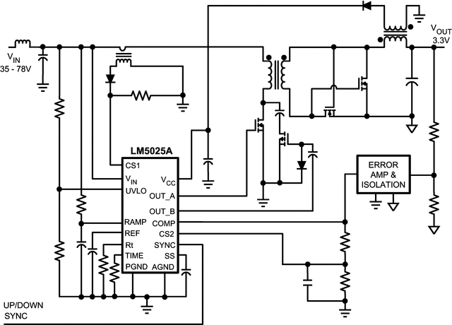
The LM5025A is a functional variant of the LM5025 active clamp PWM controller. The functional differences of the LM5025A are that the CS1 and CS2 current limit thresholds have been increased to 0.5 V, the internal CS2 filter discharge device has been disabled and no longer operates each clock cycle, and the internal VCC and VREF regulators continue to operate when the line UVLO pin is below threshold.The LM5025A PWM controller contains all of the features necessary to implement power converters using the Active Clamp / Reset technique. With the active clamp technique, higher efficiencies and greater power densities can be realized compared to conventional catch winding or RDC clamp / reset techniques. Two control outputs are provided: the main power switch control (OUT_A) and the active clamp switch control (OUT_B). The two internal compound gate drivers parallel both MOS and bipolar devices, providing superior gate drive characteristics. This controller is designed for high-speed operation including an oscillator frequency range up to 1 MHz and total PWM and current sense propagation delays less than 100 ns. The LM5025A includes a high-voltage start-up regulator that operates over a wide input range of 13 V to 90 V. Additional features include: line undervoltage lockout (UVLO), soft start, oscillator UP and DOWN sync capability, precision reference, and thermal shutdown.

LM5025ASD/NOPB 电路图