IC元器件

LM4862MX

参考价格:$0.476

National Semiconductor 线性 - 音頻放大器

LM4862MX 供应商

LM4862MX 属性参数

  • 标准包装:2,500
  • 类别:集成电路 (IC)
  • 家庭:线性 - 音頻放大器
  • 系列:Boomer®
  • 类型:AB 类
  • 输出类型:1-通道(单声道)
  • 在某负载时最大输出功率 x 通道数量:825mW x 1 @ 8 欧姆
  • 电源电压:2.7 V ~ 5.5 V
  • 特点:关闭,热保护
  • 安装类型:表面贴装
  • 供应商设备封装:8-SOIC
  • 封装/外壳:8-SOIC(0.154",3.90mm 宽)
  • 包装:带卷 (TR)
  • 其它名称:*LM4862MX

产品特性

  • No Output Coupling Capacitors, Bootstrap Capacitors or Snubber Circuits are Necessary
  • Small Outline or PDIP Packaging
  • Unity-Gain Stable
  • External Gain Configuration Capability
  • Pin Compatible with LM4861

产品概述

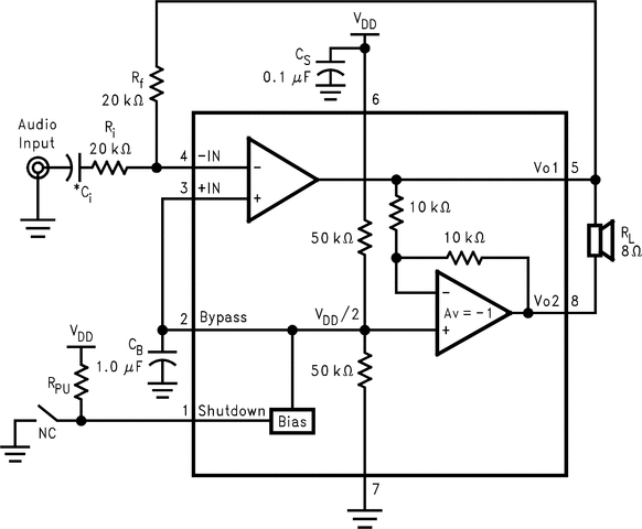
The LM4862 is a bridge-connected audio power amplifier capable of delivering typically 675mW of continuous average power to an 8Ω load with 1% THD+N from a 5V power supply.Boomer audio power amplifiers were designed specifically to provide high quality output power with a minimal amount of external components. Since the LM4862 does not require output coupling capacitors, bootstrap capacitors, or snubber networks, it is optimally suited for low-power portable systems.The LM4862 features an externally controlled, low-power consumption shutdown mode, as well as an internal thermal shutdown protection mechanism.The unity-gain stable LM4862 can be configured by external gain-setting resistors.

LM4862MX 数据手册

LM4862MX 电路图