IC元器件

BQ24312DSGT

参考价格:$1.0156-$1.45

Texas Instruments PMIC - 电池管理

BQ24312DSGT 供应商

BQ24312DSGT 属性参数

  • 标准包装:1
  • 类别:集成电路 (IC)
  • 家庭:PMIC - 电池管理
  • 系列:-
  • 功能:过压/欠压保护
  • 电池化学:锂离子(Li-Ion)
  • 电源电压:3 V ~ 30 V
  • 工作温度:-40°C ~ 125°C
  • 安装类型:表面贴装
  • 封装/外壳:8-WFDFN 裸露焊盘
  • 供应商设备封装:8-WSON 裸露焊盘(2x2)
  • 包装:®
  • 其它名称:296-24975-6

产品特性

  • Provides Protection for Three Variables: Input Overvoltage Protection User-Programmable Overcurrent with Current Limiting Battery Overvoltage
  • Input Overvoltage Protection
  • User-Programmable Overcurrent with Current Limiting
  • Battery Overvoltage
  • Maximum Input Voltage of 30 V
  • Supports up to 1.5-A Input Current
  • Robust Against False Triggering Due to Current Transients
  • Thermal Shutdown
  • Enable Input
  • Status Indication – Fault Condition
  • Available in Space-Saving Small 8 Lead 2 × 2 WSON

产品概述

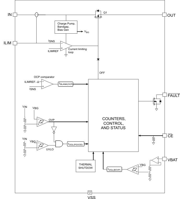
The bq24312 device is a highly integrated circuit (IC) designed to provide protection to Li-ion batteries from failures of the charging circuit. The device continuously monitors the input voltage, the input current, and the battery voltage. In case of an input overvoltage condition, the device immediately removes power from the charging circuit by turning off an internal switch. In the case of an overcurrent condition, it limits the system current at the threshold value, and if the overcurrent persists, switches the pass element OFF after a blanking period. Additionally, the device also monitors its own die temperature and switches off if it exceeds 140°C. The input overcurrent threshold is user-programmable.The device can be controlled by a processor and also provides status information about fault conditions to the host.

BQ24312DSGT 电路图