IC元器件

BQ24272YFFT

参考价格:$3.0595-$4.18

Texas Instruments PMIC - 电池管理

BQ24272YFFT 供应商

BQ24272YFFT 属性参数

  • 标准包装:1
  • 类别:集成电路 (IC)
  • 家庭:PMIC - 电池管理
  • 系列:-
  • 功能:充电管理
  • 电池化学:锂离子(Li-Ion)、锂聚合物(Li-Pol)
  • 电源电压:4.2 V ~ 10 V
  • 工作温度:-40°C ~ 85°C
  • 安装类型:表面贴装
  • 封装/外壳:49-UFBGA,DSBGA
  • 供应商设备封装:49-DSBGA(3x3)
  • 包装:®
  • 其它名称:296-30611-6

产品特性

  • 具有独立电源路径控制的高效开关模式充电器从深度放电电池或者在无电池的情况下快速启动系统
  • 从深度放电电池或者在无电池的情况下快速启动系统
  • 额定 20V 输入,带有 10.5V 过压保护 (OVP)
  • 集成场效应晶体管 (FET) 可使充电率高达 2.5A
  • 用于电源路径管理的高度集成电池 N 通道金属氧化物半导体场效应晶体管 (MOSFET) 控制器
  • 安全且精确的电池管理功能电池调节精度 0.5% 充电电流准确度 10%
  • 电池调节精度 0.5%
  • 充电电流准确度 10%
  • 基于电压的,负温度系数热敏电阻 (NTC) 监控输入(TS)JEITA 兼容
  • JEITA 兼容
  • 针对输出电流控制的热调节保护
  • 电池短路保护
  • 软启动特性以降低涌入电流
  • 热关断和保护
  • 采用小型 49 焊球晶圆级芯片封装 (WCSP) 或者四方扁平无引线 (QFN)-24 封装

产品概述

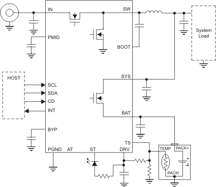
bq24272 是一款高度集成的单节锂离子电池充电器和系统电源路径管理器件,这些器件主要是针对空间有限且带有高容量电池的便携式应用。 单节充电器可由一个专用电源供电运行,例如墙式充电器或者针对多用途解决方案的无线式电源。 此电源路径管理特性使得 bq24272 能够在对电池进行独立充电的同时从一个高效直流 (DC) 到 DC 转换器为系统供电。 此充电器一直监视电池电流并在系统负载所需电流超过输入电流限制时减少充电电流。 这样可实现正常的充电终止和定时器运行。 系统电压被调节至电池电压,但不会下降至低于 3.5V。 最小系统电压支持使得此系统能够与残次品或者有缺失的电池组一起运行并且即使在电池完全放电或者无电池的情况下实现即时系统启动。 当适配器不能传送峰值系统电流时,此电源路径管理架构允许电池补充系统电流需要。 这样可使用较小的适配器。 电池充电经历以下三个阶段:充电,恒定电流和恒定电压。 在所有的充电阶段,一个内部控制环路监视 IC 结温并且在超过内部温度阀值的情况下减少充电电流。 此外,bq24272 提供基于电压的电池组电热调节器监控输入 (TS) 来监控电池温度以保证安全充电。

BQ24272YFFT 电路图