IC元器件

BQ24271YFFT

参考价格:$3.0595-$4.18

Texas Instruments PMIC - 电池管理

BQ24271YFFT 供应商

BQ24271YFFT 属性参数

  • 标准包装:1
  • 类别:集成电路 (IC)
  • 家庭:PMIC - 电池管理
  • 系列:-
  • 功能:充电管理,电源管理
  • 电池化学:锂离子(Li-Ion)、锂聚合物(Li-Pol)
  • 电源电压:4.2 V ~ 18 V
  • 工作温度:-40°C ~ 85°C
  • 安装类型:表面贴装
  • 封装/外壳:49-UFBGA,DSBGA
  • 供应商设备封装:49-DSBGA(2.8x2.8)
  • 包装:®
  • 其它名称:296-30556-6

产品特性

  • 具有独立电源路径控制的高效开关模式充电器使用深度放电电池或者在无电池的情况下进行 GSM 呼叫 从深度放电电池或者在无电池的情况下快速启动系统
  • 使用深度放电电池或者在无电池的情况下进行 GSM 呼叫
  • 从深度放电电池或者在无电池的情况下快速启动系统
  • 用于电源路径管理的高度集成电池 N 通道场效应晶体管 (MOSFET) 控制器20V 输入额定值,具有 6.5V 过压保护 (OVP) 集成场效应晶体管 (FET) 可使充电率高达 1.5A
  • 20V 输入额定值,具有 6.5V 过压保护 (OVP)
  • 集成场效应晶体管 (FET) 可使充电率高达 1.5A
  • 安全且精确的电池管理功能电池调节精度 0.5% 10% 充电电流准确度
  • 电池调节精度 0.5%
  • 10% 充电电流准确度
  • 可使用 I2C 接口设定充电参数充电电压、电流、终止阀值、输入电流限制,VINDPM阀值
  • 充电电压、电流、终止阀值、输入电流限制,VINDPM阀值
  • 基于电压的,NTC 监控输入 JEITA 兼容
  • JEITA 兼容
  • 对于输出电流控制的热调节保护
  • 电池短路保护
  • 软启动特性以降低涌入电流
  • 热关断和保护
  • 采用小型 2.8mm × 2.8mm 49 焊球晶圆级芯片 (WCSP) 封装或 4mm × 4mm 方形扁平无引脚 (QFN)-24 封装

产品概述

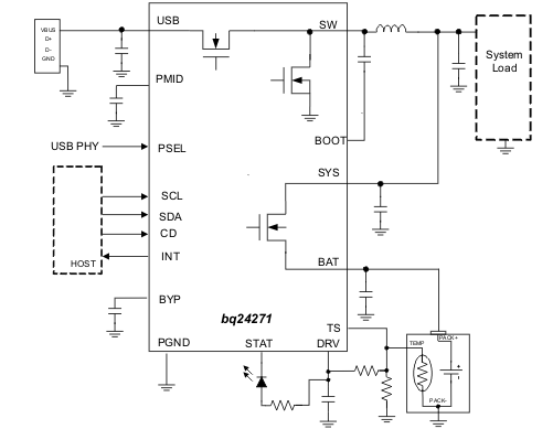
bq24270 和 bq24271 是高度集成的单节锂离子电池充电器和系统电源路径管理器件,这些器件主要是针对空间有限且含有高容量电池的便携式应用。 此单节充电器具有几个输入电流限制,此输入限制使得器件能够在 USB 端口或者更高功率输入电源的情况下运行(即交流 (AC) 适配器或者无线充电输入)用于多用解决方案。此电源路径管理特性使得 bq24270 和 bq24271 能够从一个高效直流 (DC) 到 DC 转换器为系统供电,同时对电池进行独立充电。 此充电器一直监视电池电流并在系统负载所需电流在输入电流限制之上时减少充电电流。 这样可实现正常的充电终止和定时器运行。 系统电压被调节至电池电压,但不会低于 3.5V。这个最小的系统电压支持使得此系统能够与一个有缺陷或者缺失的电池组一起运行,甚至在电池完全放电或者无电池的情况下实现系统瞬时启动。 当此适配器不能传送此峰值系统电流时,此电源路径管理结构允许电池补充系统电流需要。 这样可使用较小的适配器。 可使用 I2C 接口设定充电参数。电池充电有三个阶段:预充电、快速充电恒定电流和恒定电压。 在所有的充电阶段,一个内部控制环路监测 IC 结温并且如果超过此内部温度阀值,则减少充电电流。 此外,此器件还装有一个基于电压的电池组热敏电阻监控输入 (TS),可为了实现安全充电来监控电池温度。用于 bq24270 和 bq24271 的 TS 功能与 JEITA 兼容。

BQ24271YFFT 数据手册

BQ24271YFFT 电路图